電源適配器廣泛應用於筆記型電腦、遊戲機、印表機、DSL數據機和手機等領域,應用規模非常龐大。而從人們的使用習慣來看,此類設備也有相當比例的時間處於輕載或待機(空載)工作模式。因此,“能源之星”等規範標準在致力於提升此類設備所用電源適配器工作效能的同時,也注重提升輕載效能及降低待機能耗。
例如,美國環保署(EPA) 2.0版“能源之星”外部電源規範(簡稱EPA 2.0)在1.1版基礎上進一步提高了效能要求(見表1),其中Ln為額定輸出功率的自然對數。

表1:美國環保署“能源之星”外部電源的1.1及2.0版規範。
不同適配器的功率等級相差較大,而根據IEC61000-3-2等標準的要求,功率大於75 W的電源需要增加功率因數校正(PFC),低於75 W則無此要求。本文着重討論功率低於75 W適配器滿足EPA 2.0新規範所需要的功能,以及能夠提供展示所需功能的安森美半導體高性能、高效能控制器。
滿足效能規範的途徑
要滿足上述規範對外部電源工作效能及待機能耗的要求,我們首先需要分析清楚損耗的來源。事實上,就工作時的損耗來說,主要包括兩個方面,分別是開關損耗和由泄漏電感導致的損耗,此兩類損耗分別可以用等式(1)和等式(2)來量化:
從此兩個等式中可以看出,要提升工作效能,有兩種途徑:一是降低開關頻率(FSW),即在輕載時採用頻率反走技術;二是降低關閉時的漏極電壓(VDRAIN(turn-off)),相應地可以採用谷底開關技術。
而就待機模式而言,一個重要的損耗來源於啟動電路的靜態損耗,即啟動電阻持續地從大電容消耗電流,造成功率損耗。而降低啟動電路損耗的途徑有多種,如採用具有極低啟動電流的控制器、採用關斷時泄漏電流極低的整合啟動電流源,以及連接啟動電路至半波整流交流輸入等。
NCP1237/38/87/88控制器的關鍵功能
NCP1237、NCP1238、NCP1287和NCP1288是安森美半導體推出的新一代固定頻率脈衝寬調變(PWM)控制器,用於需要高性價比、可靠性、設計彈性和低待機能耗的應用,如筆記型電腦、LCD顯示器、遊戲機和印表機的交流-直流(AC-DC)適配器,以及DVD和機上盒(STB)等消費性電子應用。
此系列元件包含一系列關鍵功能,幫助提升適配器的效能及降低待機能耗。例如,一般控制器需要啟動電阻來從整流交流線路電壓啟動控制器,而在正常工作期間,此啟動電阻還持續消耗功率。相比較而言,NCP1237/38/87/88系列控制器內置啟動場效電晶體(FET),此FET用作高壓電流源。輸入交流電壓施加在適配器上時,此電流源為控制器的VCC電容供電。此高壓啟動電路在正常工作條件下關閉(此時由反激輔助繞組提供偏置電壓以省電),消耗的功率極低;同時,控制器無需啟動電阻(參見圖1),幫助降低待機能耗,減少元件數量及節省電路板空間。
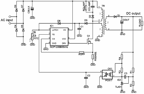
此系列控制器還採用輕載時頻率反走技術和跳周期模式,降低輕載時的開關頻率,從而提升效能;同時,開關頻率在25 kHz時鉗位,從而消除可聽噪聲。此外,此系列元件提供多種保護功能,如雙啟動電流電平、輸入欠壓及主電源過壓保護、過載保護、雙過渡保護閾值、軟啟動和閂鎖保護等。此系列元件還提供可選的動態自供電(DSS)功能,從而無需輔助繞組; 並內嵌斜坡補償,不需要外部設定。以NCP1238為例,此元件的典型應用電路圖如圖2所示。
應用設計步驟及要點
1) 電源段設計
要在設計中應用NCP1237/38/87/88系列控制器,首先要設計電源段。由於功率小於75 W,此功率等級常見採用反激轉換器。相應地,需要計算出此反激轉換器相關元件參數,選擇好恰當的元件。例如,根據輸出電壓和輸出電流可以計算出輸出功率,再根據EPA相關標準來預估效能,結合輸出功率和效能來預估輸入功率,隨後可以計算出平均輸入電流,並計算出大電容值。有關電源段設計中電容、變壓器、電感和MOSFET等參數的詳細計算過程,參見參考資料(1)或(2)。
值得一提的是,在電源的次級端,可以考慮採用同步整流技術來顯著提升效能。在此方面,可以採用安森美半導體的NCP4302同步整流控制器。諸如適配器、充電器和機上盒等空間敏感型反激應用中使用NCP4302這樣的同步整流控制器,能夠顯著提升效能,而額外成本極低。NCP4302已經上市,新的NCP4303同步整流控制器也將於2010年上市。
2) 設定過載補償
過載補償(OPP)會影響初級峰值電流。我們可以根據相關公式計算出初級峰值電流,然後計算出過載補償電阻值(ROPP)。安森美半導體已經創建過載補償電子設計表格,方便用戶恰當地選擇ROPP及其對峰值電流(Ipeak)、瞬態電流(ITRAN)、輸出功率(Pout)及瞬態功率(PTRAN)的影響。
3) 降低空載輸入能耗
在降低空載(待機)輸入能耗方面,除了採用前述內置啟動高壓電流源的無啟動電阻設計和NCP1237/38/87/88這樣的帶有頻率反走及跳周期模式的控制器,還可以採取其它眾多途徑或訣竅,如降低變壓器泄漏電感、不允許動態自供電工作、減小VCC鉗位電阻值、降低開關損耗、優化鉗位電路、藉反饋電阻分壓器減小渦流、為所有負載電流設定穩定的工作、降低TL431偏置電路損耗、降低次級整流器及其緩沖器的損耗和不使用輸出電壓顯示LED等。
4) 磁學設計
磁性元件磁通密度應該以峰值電流來設計,並提供一些裕量(5%),以防止飽和。另外,需要結合具體設計要求看是否需要100%的輸出電流,若不是,就減小磁芯尺寸。例如,假定最大輸出電流是3.5 A,但只在瞬態條件下需要此大電流,其長期的均方根(RMS)值僅1.75 A,負載係數僅為0.5(而非1)。設計人員減小磁芯尺寸後,就可以減小磁芯及銅損耗。變壓器磁芯尺寸、繞組設計及氣隙長度等計算同樣參見參考資料(1)或(2)。
5) 改善電磁干擾
在適配器設計中,交流線路濾波、二極管緩沖器、直流輸出濾波器、驅動器鉗位、鉗位環路和電源開關環路等可能會出現電磁干擾(EMI),故改善EMI同樣是設計工程師面臨的重要任務。相應地可以採取一些設計技巧或方法,如所有帶射頻電流的開關環路的面積均應較小,以兩個扼流圈來分隔輸入交流濾波器以減小寄生電容耦合影響,以及關閉通過變壓器注入射頻電流的電路環路等。就二極管緩沖器而言,緩沖器電阻應當接近振鈴電路的特征阻抗,且緩沖器的RC(電阻電容)時間常數應當相對於開關周期較小,但與電壓上升時間相比應當較長。還可從電路板布線方面着手,進一步改善EMI。
典型65 W筆記型電腦適配器展示板效能測試結果
>安森美半導體以NCP1237控制器為基礎建構了一款典型65 W筆記型電腦適配器(輸出電壓為19 V)的展示板,並針對EPS 2.0版規範優化。相關效能測試結果見表2。

表2:搭載NCP1237的65 W筆記型電腦適配器工作效能及待機能耗測試結果。
需要指出的是,此效能測試結果是在長度為1.05米、銅截面積為0.75平方毫米的直流線纜上所測得的,更接近於真實世界中的效能測試結果。此展示板在115 Vac時的平均效能高達87.32,230 Vac時平均效能也達87.21%,均符合EPA 2.0工作模式的效能要求。從表2右側可以看出,此展示板在極輕載時也具有很高效能,且在空載(待機)模式下的能耗遠優於於EPA 2.0不高於0.5 W的規範要求。
總結
“能源之星”2.0版外部電源規範對筆記型電腦、LCD顯示器、印表機和機上盒等應用的工作效能和待機能耗提出了更高的要求。安森美半導體新的NCP1237/38/87/88系列控制器帶輕載時頻率反走和跳周期等重要功能,設計工程師能夠採用以搭載此系控制器的經典反激轉換器來滿足“能源之星”效能規範要求。搭載NCP1237的65 W適配器展示板效能測試結果顯示,平均效能高於87%,並有可能提供低於300 mW的空載(待機)能耗,且在整個電源設計中盡力減少功率浪費的條件下,能夠實現低於100 mW的空載能耗,滿足並超越“能源之星”的要求。
供稿:安森美半導體
参考资料:
1、《功率低於75 W、待機能耗極低的固定頻率適配器設計及應用》,www.onsemi.com/pub/Collateral/ADAP1%20-%20Fixed%20Frequency%20Adapter%20with%20Very%20Low%20Power%20Consumption%20-%20bilingual.rev0.pdf,安森美半導體<
2、Design and Implementation of a Fixed-Frequency Adapter with Very Low Power Consumption,www.onsemi.com/pub/Collateral/TND376-D.PDF,安森美半導體
3、www.psma.com,電源制造商協會效能數據庫




Be the first to comment on "功率低於75 W的極低待機功耗適配器設計及應用"